Arnav Gupta

Second-Year Mechatronics & Robotics Engineering Co-op Student — University of Alberta

Interests:

Skills

Projects

Selected hardware designs — schematic capture, PCB layout, and system-level integration.

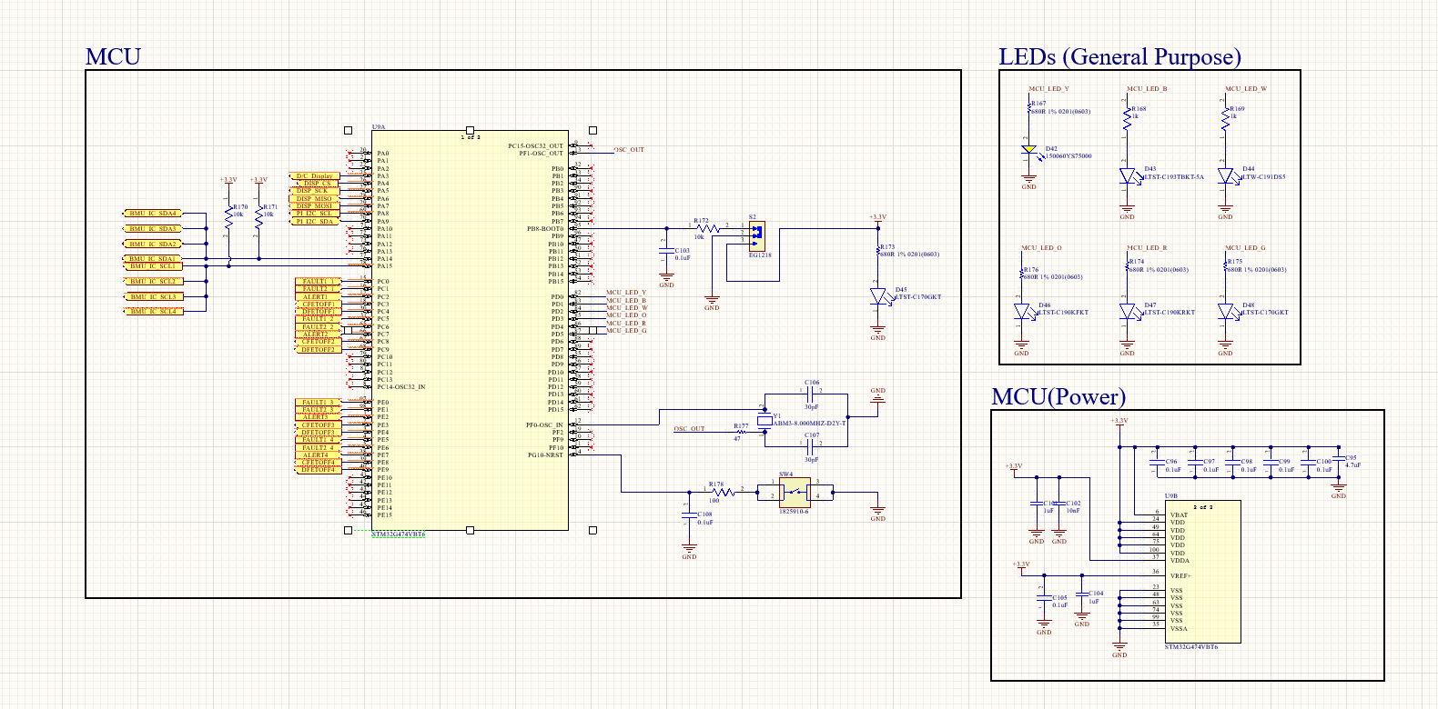
High Power BMU & PD Unit

Schematic • Top

Schematic • Top

Schematic • Top

High Power Battery Managment/Leveling/Monitoring System with Power distribution

High Power (220+ Amps) Battery Management System with integrated power distribution and monitoring, designed for UAARG (University of Alberta Arial Robotics Group).

High PowerLTspiceAltiumC++
  • Design takes in up to 4 6s LiPo batteries and outputs a 25.2V bus for powering a high-power drone, with integrated battery management features including cell balancing, overcurrent protection, and real-time monitoring.
  • Designed around a BQ76952PFBR BMU IC to monitor cells and communicate with the MCU.
  • Design uses a busbar for taking power from inputs to main outputs, as it provides a low resistance path for high currents and helps with heat dissipation.
  • Communication and configuration with a STM32G474 MCU, and a ILI9341 display for QOL
  • Design features a MOSFETS + Controller to act as an ideal diode to allow batteries to provide power to the bus while preventing backflow
  • Design features PFETs to precharge ESC capacitors to avoid sparks upon connection.

Flight Controller

Schematic • Top

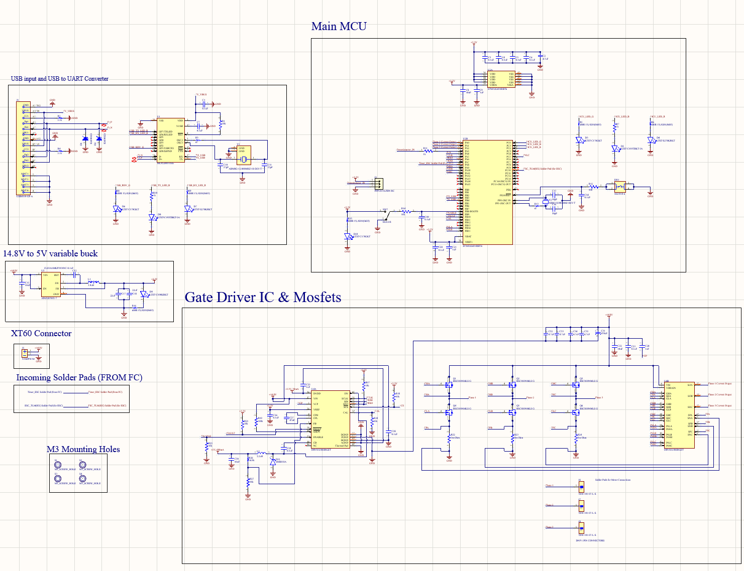
ESC (Per Motor)

Schematic • Top

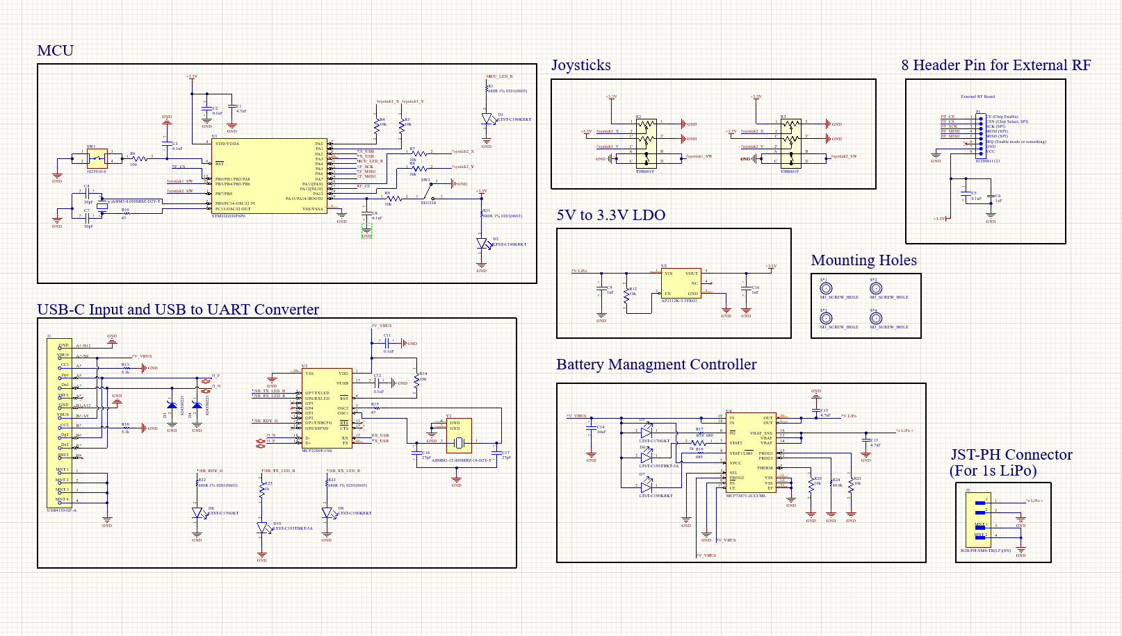
Controller Board

Schematic • Top

Custom Quadcopter Electronics Stack

Design features a central flight controller, 4 ESCs, and a custom controller module.

AltiumLTspiceSolidWorksFusion 360C++
  • Design Features a central flight controller architected around a STM32H750 MCU, with integrated IMU, barometer, GNSS, and magnetometer, along with an external NRFL01+ radio module for communication.
  • Four discrete ESCs designed for each motor, featuring shunt-based current sensing for precise control and monitoring, built around STM32G431 MCUs and DRV8323RS Gate drivers.
  • ESCs utilize a dshot protocol coming from the flight controller for precise motor control, with additional telemetry feedback for current and RPM monitoring.
  • Controller module with a 2-axis joystick and USB-C port for charging and configuration, also utilizing an external NRFL01+ radio module for communication with the flight controller.
  • Currently Designing the drone chassis and controller shell in SolidWorks and Fusion 360
  • Currently working on developing the hardware bring-up and flight control firmware in C++ with an RTOS, implementing sensor fusion, PID control loops, and communication protocols for stable flight performance.

PoE Switch/Injector

Schematic • Top

Gigabit Ethernet Switch and PoE+ Injector

Multi-port PoE+ switch/injector design with controlled-impedance routing and protection-focused layout.

EthernetLTspicePoE+High-speedLength Tuning
  • Design Features 1 Upstream Ethernet Port (Non PoE) and 4 Downstream PoE+ Ports.
  • Designed around a KSZ9567S Ethernet IC, TPS23882B PSE PoE IC, and STM32G07 MCU for configuration.
  • Routed with attention to controlled-impedance routing, length tuning, and isolation between ports for signal integrity at Gigabit speeds.
  • ESD and surge protection components placed strategically at connectors and along critical paths for safe operation and bring up.

USB Hub

Schematic • Top

Custom USB 3.0 Hub

Custom USB 3.0 hub board with controlled-impedance routing and ESD protection.

USB 3.0High-speedLength TuningLTspice
  • Design Features 1 Upstream USB-C 3.0 Port, 2 downstream USB-C 3.0 Ports, 2 downstream USB-A 3.0 Ports and 2 downstream HDMI 1.4 ports.
  • Designed around a TUSB8041-Q1 Hub IC, STDP4320BA Dp Alt Mode 1:2 Splitter, TPS65987D USB-C PD Controller, and HD3SS460 Mux Controller
  • Routed with attention to controlled-impedance routing, length tuning, and isolation between ports for signal integrity at SuperSpeed speeds.
  • Specific differential impedence of 90Ω for USB-C and USB-A 3.0 data lines and 100Ω differential impedance for HDMI 1.4 lines, with careful length tuning to meet timing requirements and maintain signal integrity.
  • ESD and surge protection components placed strategically at connectors and along critical paths for safe operation and bring up.